欢迎访问南昌大学教务处官方网站
English Version
南昌大学主页
本科教务服务平台
首页
教务动态
机构设置
本科教学
规章制度
办事指南
下载中心
校友服务
首页
教务动态
机构设置
本科教学
规章制度
办事指南
下载中心
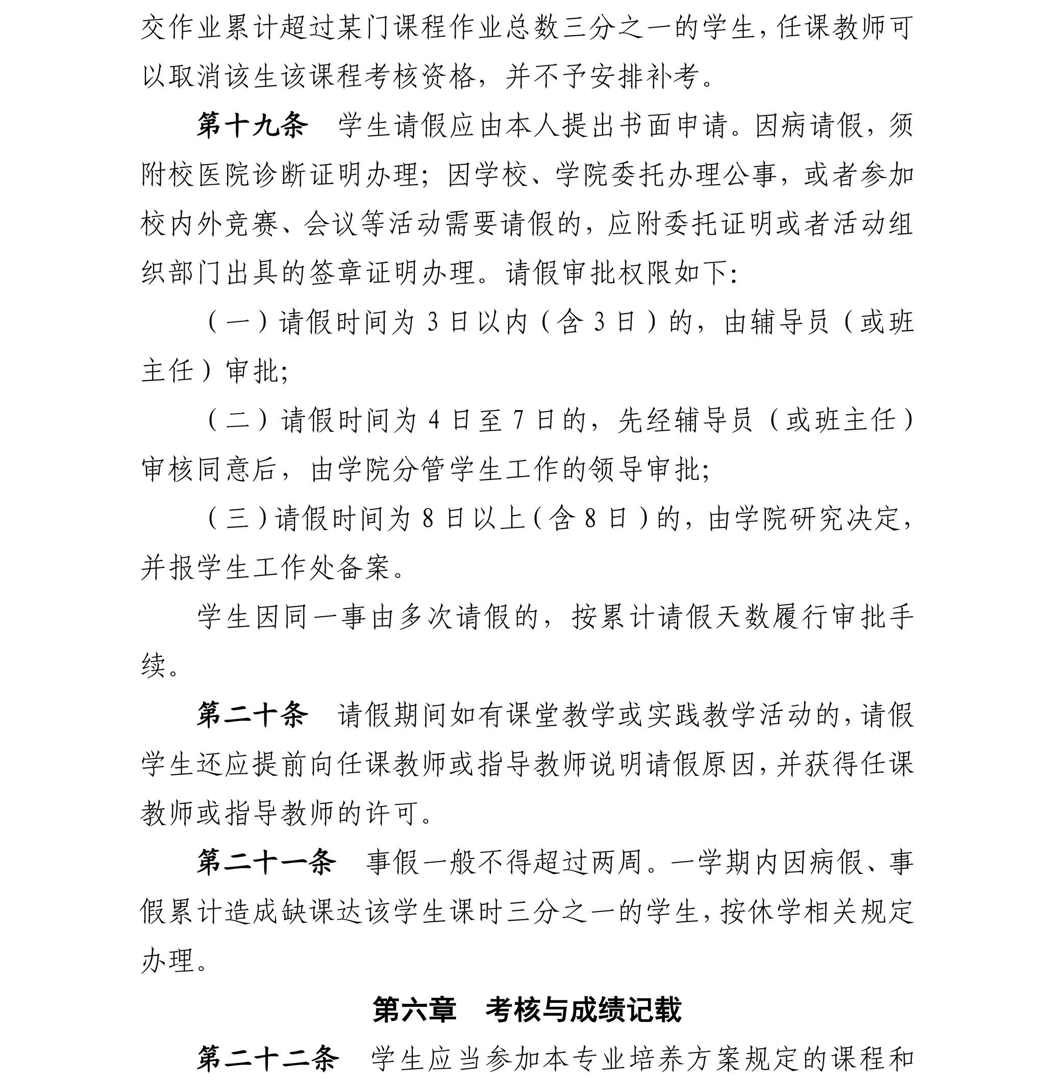
校友服务
首页
规章制度
正文
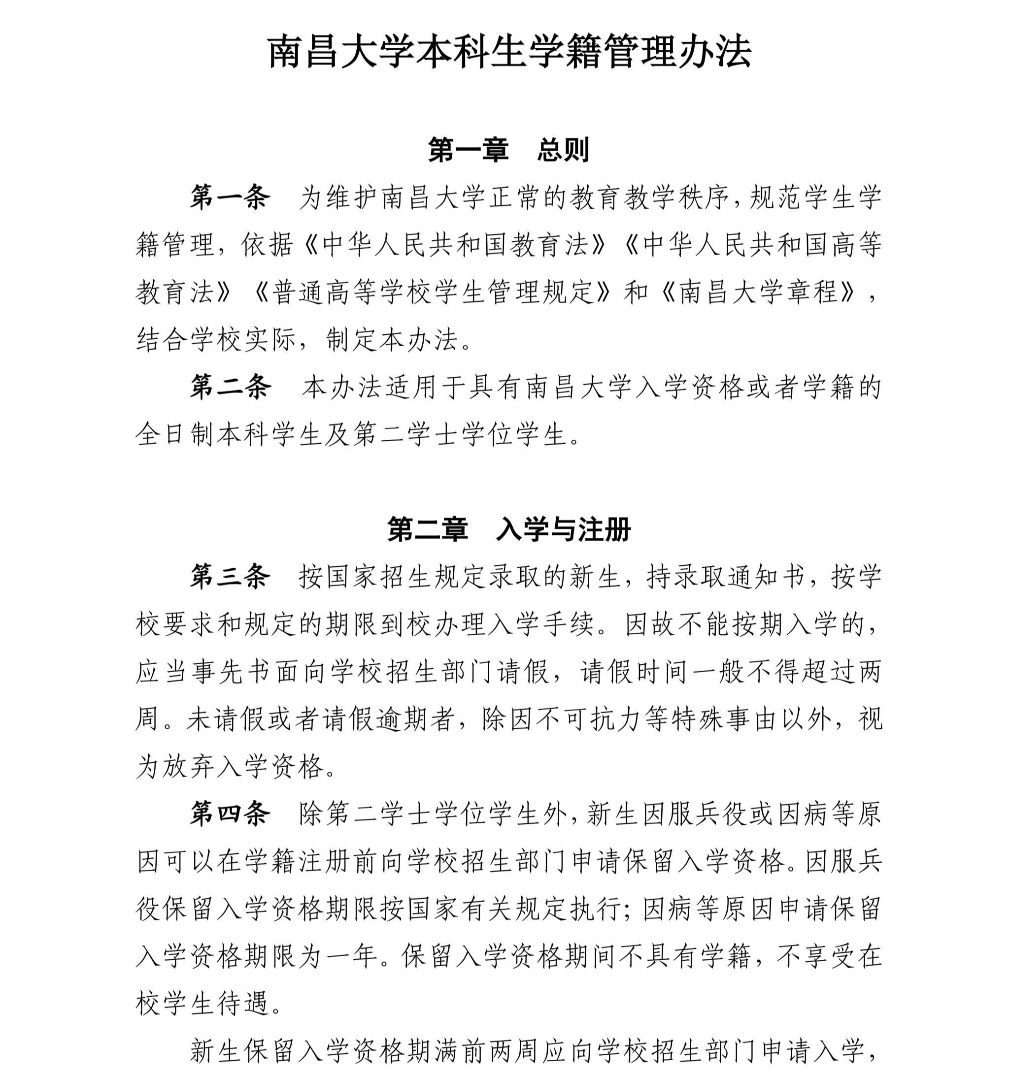
关于印发《南昌大学本科生学籍管理办法》的通知
发布时间:2025年12月25日 10:05 来源: 浏览量:403
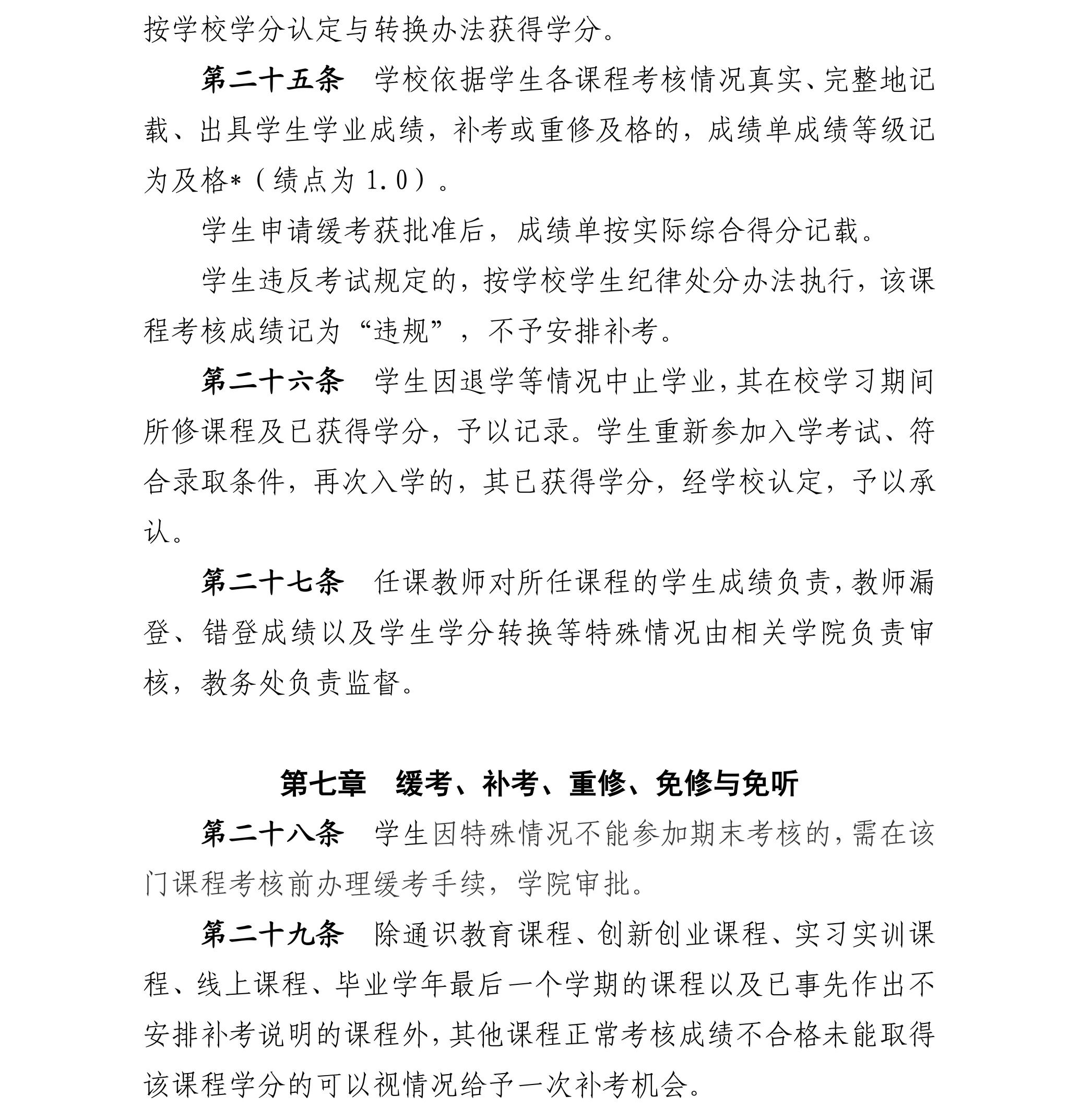
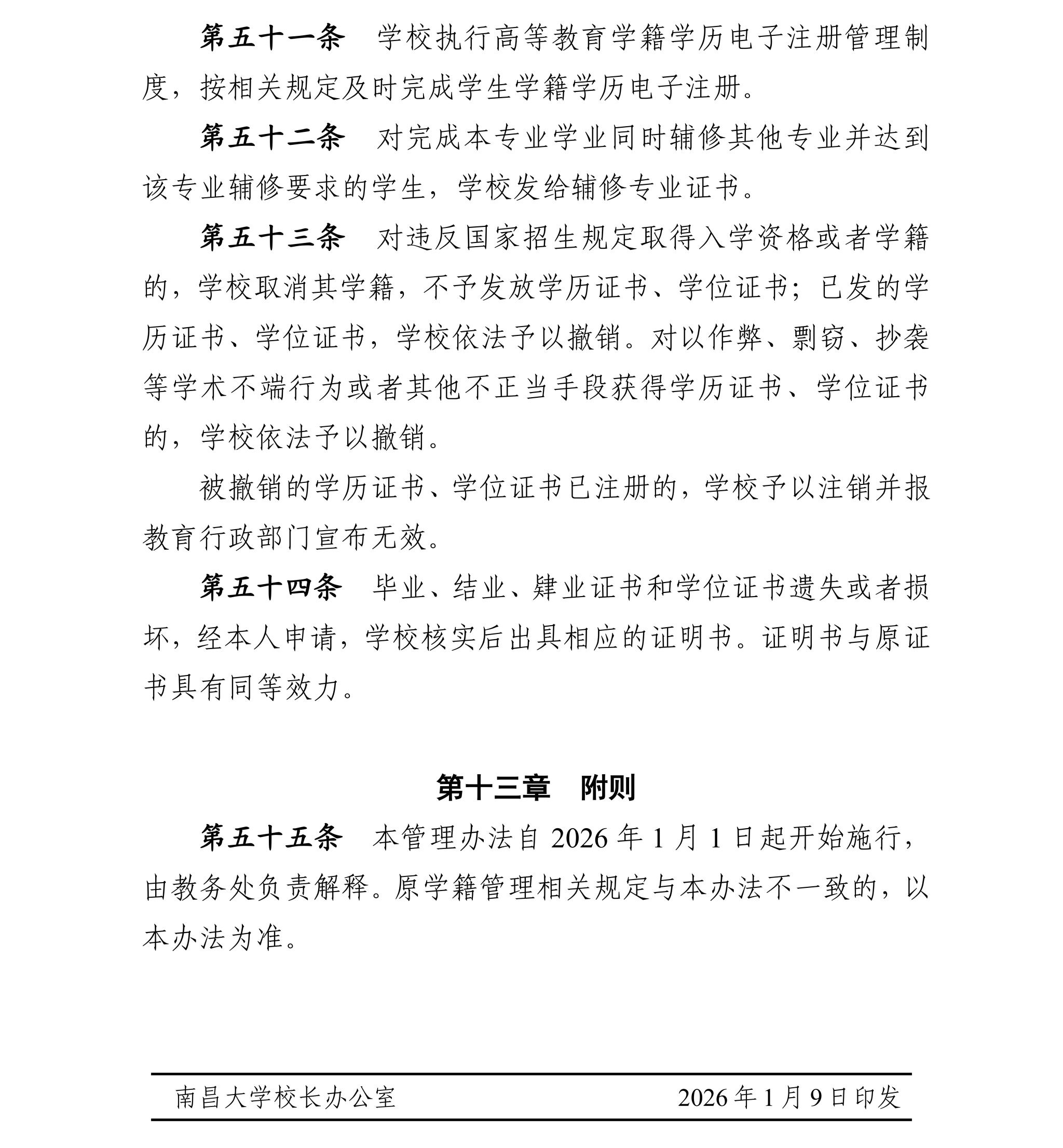
摘要: 关于印发《南昌大学本科生学籍管理办法》的通知